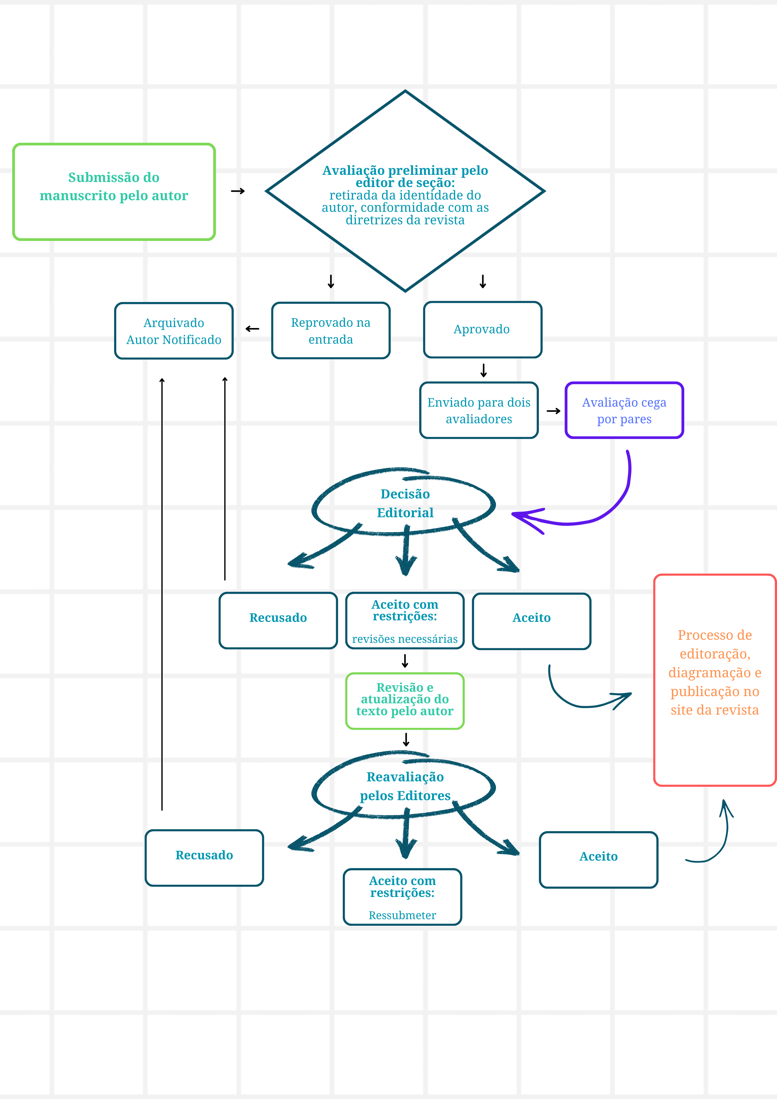
Fluxo Editorial

Área principal
Letras/Linguística/Literatura
Qualis
B1 - Período: 2021-2024
ISSN
2318-2229
Ano de Criação
2013
Periodicidade
Semestral
Contato / Endereço
Revista Decifrar | e-ISSN: 2318-2229 | Prefixo DOI: 10.29281 | Qualis: B1
Universidade Federal do Amazonas | Programa de Pós-graduação em Letras
Bloco Mário Ypiranga, Manaus/AM, CEP: 69067-005, Brasil
E-mail: revistadecifrar@ufam.edu.br
Todos os artigos desta revista obedecem a licença Creative Commons - Attribution 4.0 International (CC BY 4.0).